从小红书“种草”到直播带货“秒光”,国产美妆企业正在摸索出爆款到品牌的成长路径。
天猫数据显示,过去一年尽管受疫情影响,仍有3个品牌年销售额突破50亿元,42个品牌跻身年销售10亿元,还有603个品牌年销售过亿。此外,70个美妆商家在直播间销售突破1亿元,28个品牌自播间销售突破1亿元。
其背后,国货美妆的崛起势头显著。“在95后的化妆台上,已有四成是国货。”天猫美妆新品牌负责人肖兰表示,这部分的年轻人成长于国力强盛的年代,和70后、80后相比,他们对海外大牌更有“平视感”,比起品牌光环,他们更在乎颜值和性价比。
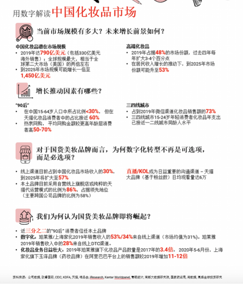
高盛中国数据显示,2019年中国消费者的化妆品 “实际”消费规模高达790亿美元 (其中包括330亿美元的源自海外/跨境电商消费),中国已经成为全球最大的化妆品市场, 预计到2025年,这一市场的规模将增长近一倍至1450亿美元(隐含的2019-2025年年均复合增速为11%),为2019年的两倍。

“我们认为中国化妆品品牌脱颖而出的时机已经成熟,而推动这轮增长的基本因素包括:从小就接触互联网的‘90后’人群 (千禧世代/Z世代) 成为消费主力、零售数字化趋势的进一步发展令品牌扩大了对三四线城市的覆盖、品牌和消费者之间更具互动性和动态化的关系,和消费者对具有中国传统审美、文化概念的国货品牌的日益青睐。”高盛研究部称。
在真格基金合伙人戴雨森看来,国货新品牌迎来了发展的黄金时代,其背后最大的因素是中国供应链的实力。“这个黄金时代的形成我觉得有四点,一是我们到现在有很好的供应链,之前中国最好的供应链都是做出口的,现在我们看到这些优秀的供应链都在回流,被国内创业者所使用。其次是整个消费者对于国货的接受程度也越来越高,尤其是95后消费者,在他们的眼中国货不再是当年低质低价的代名词,而是有了自己独特的文化印记。同时我们也有更有效的市场营销渠道和环境”,戴雨森称,最后则是资本的支持,“我记得很清楚在2017年完美日记路演,只有五个人加了黄锦峰(逸仙电子商务创始人、CEO)的微信,这五个人最后都没有投。那个时候投消费品是一个很少见的事情,现在基本上每个基金都会布局消费品赛道,虽然我们有时候担心市场是不是太热了,不可否认越来越多资本的涌入会给创业者更多的子弹,让他们有更好的创新,获得更多的关注,对这个领域起到增长助推的效果。”
2016年创办的花知晓在彩妆领域的知名度并不高,但依靠“coser”风格吸引了一批忠诚度颇高的95后用户群,同时通过重点布局微博、B站、小红书三大平台,来不断“圈粉”,强化品牌。
“彩妆是真的非常依赖创始人或者是产品经理的热情,一团火如果说熄灭了这个品牌就没了,因为现在女生口红的选择真的太多了,我们怎么抓住消费者,怎么杀出来”, 花知晓创始人杨子枫称,选择颜值国货作为创业赛道,是因为创始人在这个方向上有极强的内容输出的能力,“我们两个创始人本人也是非常喜欢花里胡哨的包装,非常喜欢去收集全球的小限定的包装,我们团队在这个方向上就是最舒适的。创始人强势的点就是品牌初期最强势的点,这可能是我们能够顺利的活下来的一个原因。”
在国内市场“厮杀”另一边,部分成熟的国货美妆品牌将目光投向了全球市场。
“国货美妆1.0阶段通常遇到国际巨头雪藏式收购,2.0阶段以护肤品创业为主,到3.0阶段以彩妆取胜,与MAC、阿玛尼、兰蔻等海外彩妆大牌同台竞技,也因此更有实力出海,"CBNData首席商业分析师李湘表示。CBNData发布的《天猫国货美妆的进击之路》报告显示,已有25个美妆品牌开始布局海外。东南亚、日本、中国台湾,成为国货品牌出海首站的热门地区,其中口红、眼影、腮红,成为最畅销的品类。
在2020年双11期间,面向海外用户的“天猫海外”平台上国货美妆成交额增长超10倍,在所有出口品类中排名第一。Lazada平台数据显示,完美日记成功摘得去年双11美妆销量第一的桂冠。此外,火烈鸟、zeesea、卡婷、colorkey等国货彩妆,在速卖通平台上也受到东南亚市场的欢迎。
出品:南都商业数据部“新国货进化论”课题
采写:南都记者 马宁宁